🚀 @mgcloud/create-demo
模板项目说明
通过此方式新建项目要求 Node.js 版本: >= 18.20.3 (LTS)
包管理工具: npm/pnpm
后台模板

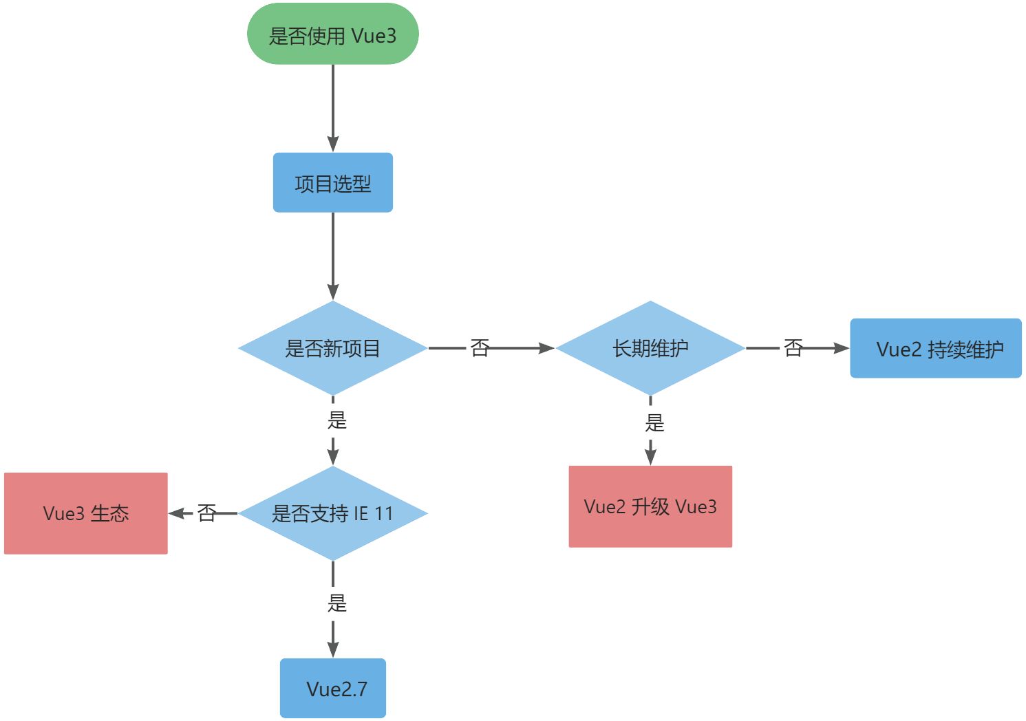
目前提供两种方式获取模板用于开发
1. 直接通过 forks 模板
Vue3: http://39.108.189.115:81/general/frontend/demo-ui-vue3 defaultVue2: http://39.108.189.115:81/general/frontend/demo-ui
2. 通过内部脚手架创建项目
- 安装脚手架
bash
npm install -g @mgcloud/create-demo- 使用
bash
wuche@cd MINGW64 /c/work
$ mgcloud-create demo-test
@mgcloud - 生成不同模板项目
√ Select a framework: » demo-ui
√ Select a variant: » Vue3
√ 选择拉取代码方式: » HTTP
Scaffolding project in C:\work\demo-test...
Done. Now run:
cd demo-test
npm install
npm run devbash
$ mgcloud-create --help
@mgcloud - 生成不同模板项目
Usage: mgcloud-create [OPTION]... [DIRECTORY]
创建一个新的项目, 集成用户中心与获取路由等能力.
如果不带参数启动, 将进入交互模式的 CLI.
Available templates:
demo-ui demo-ui-vue3- More
bash
npm install -g @mgcloud/create-demo
npm remove -g @mgcloud/create-demo
npm link
npm unlink
which mgcloud-create